13306560688
您好!欢迎来到智一生物技术有限公司!
积分商城   丨   帮助中心   丨   关于我们
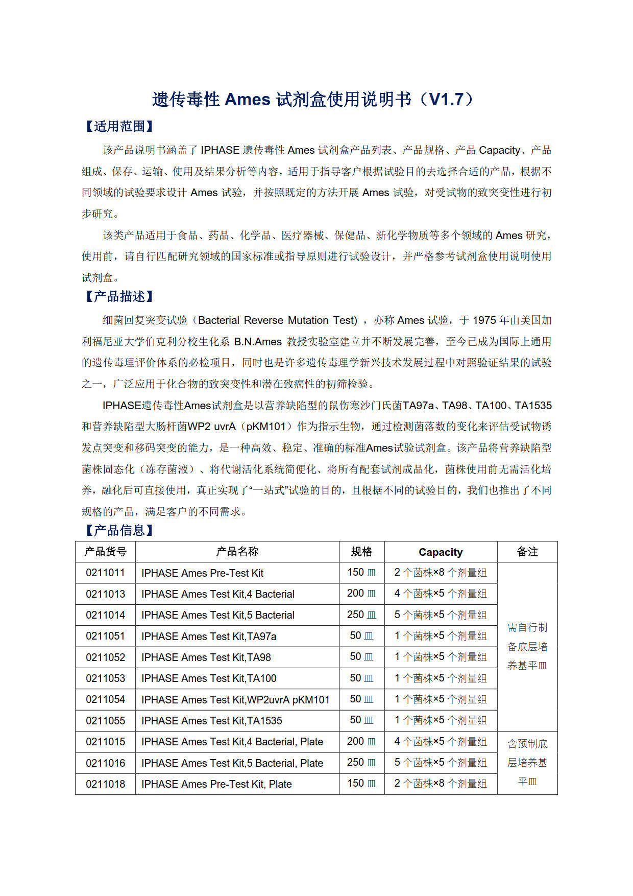
  • 遗传毒性 Ames 试剂盒(AMES试验)  TA97a  TA98  TA100  TA1535
    遗传毒性 Ames 试剂盒(AMES试验)  TA97a  TA98  TA100  TA1535
    遗传毒性 Ames 试剂盒(AMES试验)  TA97a  TA98  TA100  TA1535
    遗传毒性 Ames 试剂盒(AMES试验)  TA97a  TA98  TA100  TA1535
    遗传毒性 Ames 试剂盒(AMES试验)  TA97a  TA98  TA100  TA1535
    遗传毒性 Ames 试剂盒(AMES试验)  TA97a  TA98  TA100  TA1535
    ❤ 收藏
  • 遗传毒性 Ames 试剂盒(AMES试验) TA97a TA98 TA100 TA1535

    • ¥6800.00
      ¥6800.00
      ¥6800.00
      ¥6800.00
    • 满意度:

      销量: 0

      评论: 0 次

    重量:0.000KG
    • 数量:
    • (库存99)
商品参数
    商品描述
    • 购买人 会员级别 数量 属性 购买时间
    • 商品满意度 :
    暂无评价信息